Hace bastante tiempo que el blog no presentaba una actualización, pero de a poco estaremos cambiando esto. Trataremos dentro de lo posible realizar revisiones y reviews de productos y/o nuevas cosas que estén llegando a la tienda, o que caigan en nuestras manos para sus modificaciones.
Hoy lo que nos reúne aquí es revisar este pequeño amplificador, pero más que contar detalles acerca de las cualidades de este pequeño, trataremos de revisar un poco el interior, y posibles modificaciones, y claro, el objetivo de comprar este amplificador.

Un poco de historia
Después de mucho tiempo con amplificadores grande (Plexi, JCM800, ADA MP1 y un largo etc), terminé tocando con un POD XT, al cual conectaba por el USB al computador y magia, no se precisaba más para tocar y grabar algunas cosas. Pero, siempre, independiente de la calidad del sistema digital, una persona que ha tocado con amplificadores grandes (humildemente, de verdad :D), va a querer tener uno de esos para exprimir al máximo la saturación que dan los tubos. Dado que en la actualidad vivo en un departamento, el adquirir un cabezal con una caja era una utopía.
Por esto, el objetivo fue encontrar un amplificador a tubos lo bastante pequeño para permitir su uso en un departamento sin derrumbarlo, y claro, lo suficiente bueno para no odiarlo al tiempo.
Los candidatos en esta elección fueron varios, al igual que las pruebas. El listado final de los revisados fueron los siguientes (el orden de la lista es el orden de la revisión):
- Laney Cub8
- Vox AC4TV
- BlackStar HT-1RH
- Ibanez TSA5
- Laney Cub-Head
De todo este listado, por diversos motivos (técnicos y musicales) el seleccionado fue el Vox AC4TV. Quizas escribir al respecto de por qué los otros amplificadores no cumplieron las espectactivas o fueron descartados da para otro post, si existe peticiones de los lectores, lo mas probable es que lo realicemos :D.
Algunas características de este amplificador. El Vox AC4TV es un amplificador muy simple en cuanto a diseño y componentes, incluso no tiene un switch de Stand By. De izquierda a derecha encontramos el Input de la guitarra, control de tonos, Volumen y selector de potencia entre 4w, 1w y 1/2w, y por último el ON-OFF.

Por último, el amplificador trae de fábrica un parlante de 10″.
Antes de comenzar a revisar el interior de este pequeño moustro, me referiré a lo que mas uno espera de un amplificador, el sonido.
En simples palabras, el tener 3 controles permite variar bastante las tonalidades que se pueden sacar del Vox. En 1/2w quizas es el peor rendimiento de las 3 potencias (mencionar que sea el peor de las tres, no es que sea malo, sino simplemente al comparar las tres potencias, es la que sale mas atrás). Con esta potencia no se pueden obtener casi sonidos limpios, sino simplemente un crunch bastante agradable, que con un pedal adicional genera un sonido rock de los años 70’s.
Con 1w, el cruch que se obtiene es mucho mas sutil que en 1/2w y se obtiene un mayor volumen, claro. Al incorporar pedales el sonido sigue siendo claramente rock de los 70s. Ya en 4w se obtiene un sonido limpio en el primer 1/3 del recorrido del potenciómetro. A continuación ya comienza de ese punto aparece ese cruch que tanto gusta en los amplificadores a tubos.
Este amplificador no es recomendado para los que quieran un sonido rock pesado directamente de él, ya que está compuesto por 2 tubos (1 12ax7 y un EL834), lo cual se puede solucionar con pedales. Los controles que tiene este amplificador son suficientes para tener bastantes tonalidades desde un limpio casi clean, el cual se logra con muy poco volumen, hasta un cruch para rock estilo Thin Lizzy.
Para una revisión mas detallada de las tonalidades del mismo, se puede revisar los videos existentes en Youtube (hacer click aquí para consultar)
A continuación, nos adentraremos un poco más en el interior de este amplificador, y por qué fue seleccionado de la lista.
NOTA!Los amplificadores en general, y en particular los a tubos, manejan voltajes extremadamente altos que pueden causar la muerte, si no sabes lo que estás haciendo, incluso aunque se encuentre apagado. No me hago responsable por algún daño que pueda surgir de la incorrecta manipulación de tu amplificador y/o algún dato erroneo que pueda contener este post. Recuerda, ante la duda abstenerse y consultar.
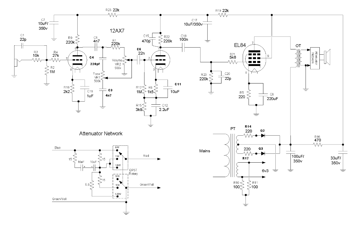
Lo primero que realicé una vez seleccionado los amplificadores candidatos, fue buscar los schematics de los mismos. El schematics del Vox se puede encontrar por internet de forma facil, aquí adjunto una copia del mismo
Nota adicional. Asumimos que se sabe la lectura de un schematics y nociones básicas de electrónica.
El amplificador Vox es un Single End Clase A. La característica de este tipo de amplificadores es que el power es bastante simple, un tubo, algunos condensadores y unas resistencias, en este caso el tubo es un EL84. El pre por su parte, tiene un solo tubo, que forman 2 etapas de ganancia, y no tiene seguidor catódico.
Lo que me llamó bastante la atención fue el atenuador. Nunca me habia puesto a investigar al respecto, por ende encontrarlo ahi para mi fue novedoso. Por lo que he conversado con otras personas, la forma de reducción de voltaje es muy parecida a la que utiliza el Hot Plate. Yo como no lo habia visto nunca me pareció interesante.
Ahora, algo que me hizo decidirme por este ampli, fue el contar con el atenuador y claro, su gran parecido a un viejo conocido mio, el famoso High Octane. El High Octane fue uno de los proyectos que más he visto, por la simpleza del circuito versus el sonido que daba. Es un amplificador de 3 etapas de ganancia mas su seguidor catódico, lo cual le daba un sonido Marshall por donde se le viera. Un problema que siempre encontré en la construcción de este proyecto fue no contar con un trafo de salida bueno, por ende el resultado final se veia disminuido por esto. Pero bueno, despues de ver este schematics lo recordé de inmediato y las distintas modificaciones que le realicé al High Octane original.
Quizas algunos post donde se ve algo de historia de mis andanzas con este amplificador en el foro amigo Plexilandia.
Una de las características del Vox es que cuenta con un control de volumen encubierto, ya que en realidad este control de volumen, seria un control de ganancia.Al no contar con un control de volumen como tal, si se desea aumentar la ganancia manteniendo constante el volumen no se puede, ya que al aumentar la ganancia, aumenta el volumen, o sea para obtener la distorsión maxima del ampli, se tiene todo el volumen del amplificador. En efectos prácticos, si tienes un amplificador con ganancia y volumen, baja toda la ganancia al amplificador y sube todo el volumen, después aumentas gradualmente la ganancia, eso es lo que hace el amplificador.
Entonces, basado en lo anterior, la primera modificación que se podría realizar al amplificador, es instalar un potenciómetro antes de la resistencia R21 (esquemático aquí), que seria nuestro control de volumen. Quizás, para mayor versatilidad, se podria instalar un control de tonos como el del High Octane, pero un problema es que el amplificador es bastante pequeño, en cuanto a espacio, por ende no existe mucho lugar donde instalar 4 potenciómetros mas.
Otra modificacion que se podria realizar, es la incorporación de un tubo adicional. Con este tubo se lograria o dos etapas de ganancia adicionales, haciendo un total de 4, o agregar una etapa de ganancia y un seguidor catódico.En otras palabras, se cuentan con todos los implementos para realizar la construcción de un High Octane. El único pero de esta modificación es que hasta ahora al escribir este artículo, no tengo las especificaciones ténicas del transformador de poder, por ende, no se si sea posible incorporar un nuevo tubo, por el consumo que pueda realizar, claro, sin considerar el espacio interior, que es bastante pequeño, y no da para instalar muchas cosas.
Desde aquí el seguir agregando cosas queda a criterio de cada uno, en mi humilde opinión, una modificación necesaria es el potenciometro de volumen, y creo que será una de las primeras que voy a realizar.
Con respecto a los materiales utilizados, me sorprendió bastante que los tubos que trae de fábrica fuera un EL84 Sovtek y el 12ax7 es un Ruby. Que se renueve el stock de tubos lo reemplazaremos por un EL84 JJ. Además, el parlante de 10″ es de marca Vox, sin mucha especificación, el cual en algún momento espero cambiar.
En resumen, el amplificador tiene el suficiente volumen para ser utilizado en una casa, no creo que de para una bateria pero quien sabe. Además, al ser un diseño tan simple, deja muchas posibilidades de modificaciones. Incluso, no descarto algún fanático que lo compre y lo convierta en cabezal realizando más modificaciones de las mencionadas en este artículo.
Un unico problema, y que me imagino que es por el diseño tan compacto es la cantidad de calor que disipa. Quizas en esta epoca puede ser beneficioso, al actuar como estufa para el invierno, pero es algo a considerar. No vas a terminar con quemaduras, pero si es algo que se nota.
Por mi parte es un producto recomendado, y le damos 4 Kowkitas de 5 :D.
Esperamos continuar con las revisiones y/o nuevos tutoriales.
Saludos a todos !!

Saludos Kowka super bien.
Nos vemos.
saludos de audiomusica Crowne Pza. Nos vemos
Muy buen review… he estado hace mucho buscando este stack y por fin lo encontré a un muy buen precio usado. Mi duda es si lo llegará a conectar a un gabinete mucho más grande, el cabezal le daría para sonar? O se perdería el sonido? Por ejemplo un 4×10. He visto que incluso microterror de orange suenan relativamente decentes en esos gabinetes. Supongo que esté podría dar. Saludos y muchas gracias por todos los consejos de mejoras.